
HyProMag USA's ISO-Compliant Product Carbon Footprint Study Confirms Exceptionally Low CO2 Footprint of 2.35 kg CO2 eq. per kg of NdFeB Cut Sintered Block

LONDON, UK AND VANCOUVER BC / ACCESS Newswire / March 5, 2025 / CoTec Holdings Corp. (TSXV:CTH)(OTCQB:CTHCF) ("CoTec") and Mkango Resources Ltd. (AIM/TSX-V:MKA) ("Mkango") are pleased to announce the completion of an independent, Product Carbon Footprint (the "PCF") analysis conducted in accordance with ISO 14067:2018 by Minviro Limited ("Minviro") for HyProMag USA LLC. ("HyProMag USA or the Project"), which is developing a major new domestic source of recycled rare earth permanent magnets in Texas, United States.
Minviro confirmed a PCF of 2.35 kg of CO2 eq. per kg of NdFeB cut sintered block product[i] under the independent Feasibility Study[ii] (the "feasibility study") base case scenario of 750 metric tons payable of sintered neodymium iron boron (NdFeB) magnets and 291 metric tons of associated NdFeB co-products annually. Furthermore, Minviro assessed that the associated HPMS[iii] recycled NdFeB alloy powder, which is a co-product produced by HyProMag USA would have a carbon footprint of 0.38 kg of CO2 eq. per kg of NdFeB alloy powder product.
A PCF is a standardized, scientific method for quantifying the direct and embodied environmental impacts associated with a particular product or process. The PCF was conducted in accordance with ISO-14067 standards sourcing data from the feasibility study and public and commercial databases such as ecoinvent 3.10.
Julian Treger, CoTec CEO commented: "We are very pleased with the results of the Minviro Study, which further demonstrates the low carbon footprint potential of HyProMag's technology. HyProMag has the capacity to provide the United States with the lowest carbon domestic source of permanent magnets to accelerate the revitalizing of U.S. rare earth permanent magnet production, metallization, and skills development, a strategic priority for the U.S. Government."
Will Dawes, Mkango CEO commented: "HyProMag has the opportunity to transform rare earth magnet supply chains in USA, Europe and Asia, leveraging off HPMS and associated magnet manufacturing, to produce a rare earth magnet product suite with a minimal carbon footprint, the latter now confirmed by this independent analysis by Minviro."
Robert Pell, Minviro CEO commented: "Having worked on rare earth and permanent magnet sustainability for over a decade, the PCF data that Minviro conducted clearly demonstrates that this innovative short-loop recycling technology delivers a remarkably low carbon footprint."
Ownership
HyProMag is 100 per cent owned by Maginito Limited ("Maginito"), which is owned on a 79.4/20.6 per cent basis by Mkango and CoTec. HyProMag USA is owned 50:50 by CoTec and Maginito.
HPMS technology
The Project is underpinned by the patented Hydrogen Processing of Magnet Scrap ("HPMS") technology which is being commercialized by HyProMag in the United States, United Kingdom and Germany. HPMS was developed at the Magnetic Materials Group at the University of Birmingham and is exclusively licensed to HyProMag. The HPMS process recovers NdFeB permanent magnets from end-of-life scrap streams in the form of a demagnetized NdFeB metallized alloy powder for remanufacture into recycled NdFeB magnets with a significantly reduced carbon footprint and has major competitive advantages versus other magnet recycling methods using chemical processes.
HyProMag USA Project and Infrastructure included in the PCF Analysis Study Scope
The Project is based on development of a state-of-the-art 40-year rare earth magnet recycling and manufacturing facility in Dallas-Fort Worth, Texas, capable of producing up to 750 metric tons payable of sintered NdFeB magnets and 291 metric tons of associated neodymium iron boron (NdFeB) co-products (total payable capacity - 1,041 metric tons NdFeB) annually. The potential recycling and manufacturing site is approximately 100,000 square feet in area, 36 feet in height and utilizes a pre-existing light industrial storage unit with basic utilities fully installed.
The HyProMag USA cradle-to-gate product carbon footprint examines the production of NdFeB sintered materials from magnet scrap at HyProMag's 40-year magnet recycling and manufacturing facility in Dallas-Fort Worth, Texas for the reference year 2024. The functional unit for this study is, "1 kg of NdFeB cut sintered block" and the reference flow is, "1 kg of NdFeB cut sintered block produced in 2024 from end-of-life neodymium iron boron magnets."
HyProMag USA primary product is 750 metric tons per annum of NdFeB sintered blocks and magnets at an average realised price per kg used in the the independent feasibility study. The project will co-produce several grades of co-products, which include magnet swarf, sintered block off cuts, HPMS NdFeB alloy powder for chemical processing, and for external processing. Environmental impacts have been allocated between the primary product and the co-products using economic allocation based on their respective market values throughout the study.
Power supply will be provided through local utility providers assuming 100% grid sourced renewable power. Liquified industrial gasses will be supplied by local distributors. These gases will be delivered and stored on-site in dedicated tanks equipped with vaporizers to ensure the conversion from liquid to gas as needed for the operations in an "over the fence" solution.
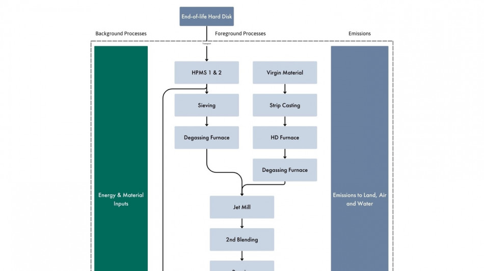
The System boundary used for the PCF study is shown in Figure 1.
Figure 1: Diagram of the HyProMag USA System boundary used for the PCF

The logistics for the project include two main satellite spokes: Satellite Spoke 1, potentially located in Las Vegas, or Reno, Nevada and a Satellite Spoke 2, potentially located in South Carolina as depicted in Figure 2. The transportation process from each Satellite Spoke to the hub employs intermodal (truck and rail) transportation.
Figure 2: Map of the United States showing planned locations of HyProMag USA's operations and functions

HyProMag USA and increasing electrification of the economy
Increasing electrification of the economy is accelerating growth in the defense, robotics, AI and other industries, such as electric vehicles and wind power generation, which rely on permanent magnets. Along with end-of-life electronics these sectors will also contribute to a rapidly expanding pool of scrap battery material available for recycling using HyProMag's HPMS process.
As well as improving security of supply and reducing landfill along with its associated environmental costs, one of the advantages of HyProMag compared to the production of rare earths from mine-based supply is its highly energy efficiency, which means that HyProMag NdFeB production is far less carbon emitting. The PCF estimated the carbon emissions generated in HyProMag's short loop HPMS recycling process will be 2.35 kg CO2-e per kg of NdFeB cut sintered block. HyProMag USA calculate that when compared to a mine to magnet primary based production of 84 kg of CO2 eq. per kg of NdFeB plated magnet (Wang et al., 2025)[iv], the HyProMag process shows a significantly lower carbon footprint with an approximate 95% reduction[v] of CO2-eq emissions.
The carbon footprint figures referenced here (Wang et al., 2025) are derived from separate studies that do not adhere to the same methodology or system boundaries required by ISO 14067:2018. As this standard mandates a consistent life cycle assessment approach-including uniform data quality, allocation methods, and cut‐off criteria-the figures can be used as an indicative guide but cannot be directly compared. Any comparison between these numbers should be approached with caution, as differences in study scope and methodology can lead to misleading conclusions.
Independent Minviro Review
The Minviro PCF study was completed by Dr Robert Pell PhD and Kangyu Li in December 2024.
The PCF study was independently critically reviewed and complies with ISO 14040 and ISO 14067. The PCF appropriately summarizes the study's goals, scope, methodology, assumptions, life cycle inventory, data quality, results, and sensitivity analyses. Responsible for the critical review report and critical review statement was completed by Tara Ryan (BChemEng/Economics) in March 2025.
Minviro have reviewed and approved the PCF scientific and technical content of this news release.
About Minviro
Minviro is a London-based, globally recognized consultancy and technology company specializing in advanced life cycle assessments for the technology metals sector. With a proven track record of partnering with leading mining and metals organizations, battery manufacturers, and OEMs, Minviro delivers robust, science-based quantitative environmental and climate impact data for mineral resource projects. Our innovative methodologies and rigorous LCA frameworks enable stakeholders to make environmentally informed decisions and drive the transition toward sustainable, low-carbon operations.
For more information, please visit www.minviro.com.
About HyProMag
HyProMag is commercializing HPMS recycling technology in the UK, Germany and United States. HyProMag is also evaluating other jurisdictions, and in mid-2024 launched a collaboration with Envipro on rare earth magnet recycling in Japan. HPMS technology was developed at the Magnetic Materials Group (MMG) at University of Birmingham, underpinned by approximately US$100 million of research and development funding, and has major competitive advantages versus other rare earth magnet recycling technologies, which are largely focused on chemical processes but do not solve the challenges of liberating magnets from end-of-life scrap streams - HPMS provides this solution.
The MMG is internationally recognized for its work on the circular economy of rare earth magnets. The group has made major contributions to research and industrial application of hydrogen for processing of magnets. Professor Emeritus Harris pioneered the initial work on hydrogen decrepitation (HD), currently used worldwide to produce magnets, and co-authored the 1986 paper on the world's first hydrogen based sintered magnet. Today, almost all NdFeB magnet production and recycling methods take advantage of the HD process.
About CoTec Holdings Corp.
CoTec is a publicly traded investment issuer listed on the Toronto Venture Stock Exchange ("TSX- V") and the OTCQB and trades under the symbol CTH and CTHCF respectively. CoTec Holdings Corp. is a forward-thinking resource extraction company committed to revolutionizing the global metals and minerals industry through innovative, environmentally sustainable technologies and strategic asset acquisitions. With a mission to drive the sector toward a low-carbon future, CoTec employs a dual approach: investing in disruptive mineral extraction technologies that enhance efficiency and sustainability while applying these technologies to undervalued mining assets to unlock their full potential. By focusing on recycling, waste mining, and scalable solutions, the Company accelerates the production of critical minerals, shortens development timelines, and reduces environmental impact. CoTec's strategic model delivers low capital requirements, rapid revenue generation, and high barriers to entry, positioning it as a leading mid-tier disruptor in the commodities sector.
For more information, please visit www.cotec.ca.
About Mkango Resources Ltd.
Mkango is listed on the AIM and the TSX-V. Mkango's corporate strategy is to become a market leader in the production of recycled rare earth magnets, alloys and oxides, through its interest in Maginito Limited ("Maginito"), which is owned 79.4 per cent by Mkango and 20.6 per cent by CoTec, and to develop new sustainable sources of neodymium, praseodymium, dysprosium and terbium to supply accelerating demand from electric vehicles, wind turbines and other clean energy technologies.
Maginito holds a 100 per cent interest in HyProMag and a 90 per cent direct and indirect interest (assuming conversion of Maginito's convertible loan) in HyProMag GmbH, focused on short loop rare earth magnet recycling in the UK and Germany, respectively, and a 100 per cent interest in Mkango Rare Earths UK Ltd ("Mkango UK"), focused on long loop rare earth magnet recycling in the UK via a chemical route.
Maginito and CoTec are also rolling out HPMS recycling technology into the United States via the 50/50 owned HyProMag USA LLC joint venture company.
Mkango also owns the advanced stage Songwe Hill rare earths project and an extensive rare earths, uranium, tantalum, niobium, rutile, nickel and cobalt exploration portfolio in Malawi, and the Pulawy rare earths separation project in Poland.
For more information, please visit www.mkango.ca
Market Abuse Regulation (MAR) Disclosure
The information contained within this announcement is deemed by the Company to constitute inside information as stipulated under the Market Abuse Regulations (EU) No. 596/2014 ('MAR') which has been incorporated into UK law by the European Union (Withdrawal) Act 2018. Upon the publication of this announcement via Regulatory Information Service, this inside information is now considered to be in the public domain.
Cautionary Note Regarding Forward-Looking Statements
This news release contains forward-looking statements (within the meaning of that term under applicable securities laws) with respect to Mkango and CoTec. Generally, forward-looking statements can be identified by the use of words such as "plans", "expects" or "is expected to", "scheduled", "estimates" "intends", "anticipates", "believes", or variations of such words and phrases, or statements that certain actions, events or results "can", "may", "could", "would", "should", "might" or "will", occur or be achieved, or the negative connotations thereof. Readers are cautioned not to place undue reliance on forward-looking statements, as there can be no assurance that the plans, intentions or expectations upon which they are based will occur. By their nature, forward-looking statements involve numerous assumptions, known and unknown risks and uncertainties, both general and specific, that contribute to the possibility that the predictions, forecasts, projections and other forward-looking statements will not occur, which may cause actual performance and results in future periods to differ materially from any estimates or projections of future performance or results expressed or implied by such forward-looking statements. Such factors and risks include, without limiting the foregoing, the successful conclusion of the MDA, the availability of (or delays in obtaining) financing to develop Songwe Hill, the Recycling Plants being developed by Maginito in the UK, Germany and the US (the "Maginito Recycling Plants"), the results of the Feasibility Study and the Pulawy Separation Plant, governmental action and other market effects on global demand and pricing for the metals and associated downstream products for which Mkango is exploring, researching and developing, geological, technical and regulatory matters relating to the development of Songwe Hill, the ability to scale the HPMS and chemical recycling technologies to commercial scale, competitors having greater financial capability and effective competing technologies in the recycling and separation business of Maginito and Mkango, availability of scrap supplies for Maginito's recycling activities, government regulation (including the impact of environmental and other regulations) on and the economics in relation to recycling and the development of the Maginito Recycling Plants, and the Pulawy Separation Plant and future investments in the United States pursuant to the proposed cooperation agreement between Maginito and CoTec, the outcome and timing of the completion of the feasibility studies, cost overruns, complexities in building and operating the plants, and the positive results of feasibility studies on the various proposed aspects of Mkango's, Maginito's and CoTec's activities. The forward-looking statements contained in this news release are made as of the date of this news release. Except as required by law, the Company and CoTec disclaim any intention and assume no obligation to update or revise any forward-looking statements, whether because of new information, future events or otherwise, except as required by applicable law. Additionally, the Company and CoTec undertake no obligation to comment on the expectations of, or statements made by, third parties in respect of the matters discussed above.
For further information on CoTec, please contact:
CoTec Holdings Corp.
Braam Jonker
Chief Financial Officer
[email protected]
Canada: +1 604 992-5600
For further information on Mkango, please contact:
Mkango Resources Limited
William Dawes
Chief Executive Officer
[email protected]
Alexander Lemon
President
[email protected]
Canada: +1 403 444 5979
www.mkango.ca
@MkangoResources
SP Angel Corporate Finance LLP
Nominated Adviser and Joint Broker
Jeff Keating, Jen Clarke, Devik Mehta
UK: +44 20 3470 0470
Alternative Resource Capital
Joint Broker
Alex Wood, Keith Dowsing
UK: +44 20 7186 9004/5
The TSX Venture Exchange has neither approved nor disapproved the contents of this press release. Neither the TSX Venture Exchange nor its Regulation Services Provider (as that term is defined in the policies of the TSX Venture Exchange) accepts responsibility for the adequacy or accuracy of this release. This press release does not constitute an offer to sell or a solicitation of an offer to buy any equity or other securities of the Company in the United States. The securities of the Company will not be registered under the United States Securities Act of 1933, as amended (the "U.S. Securities Act") and may not be offered or sold within the United States to, or for the account or benefit of, U.S. persons except in certain transactions exempt from the registration requirements of the U.S. Securities Act.
[i] Cut Sintered Block Product is the final product prior to nickel plating and magnetization
[ii] November 2024 independent HyProMag USA feasibility study undertaken by a multidisciplinary team appointed by CoTec and Mkango and led by independent engineers, Canada-based BBA USA Inc. ("BBA") and U.S. based PegasusTSI Inc. ("PegasusTSI") with other independent experts and support from University of Birmingham, HyProMag Ltd and HyProMag GmbH.
[iii] HPMS is the patented "Hydrogen Processing of Magnet Scrap"
[iv] Wang, Q-Q.; Wang, L.; Zhao, S.; Li, F-P.; Chen, W-Q.; Wang, P. (2025) A critical life cycle assessment of present and potential rare earth circularity routes from permanent magnets. Resources, Conservation and Recycling, 215, pp. 1-12. https://doi.org/10.1016/j.resconrec.2024.108106
[v] HyProMag USA calculated this percentage reduction in CO2 eq.: 2.35 kg CO2 eq. per kg of NdFeB cut sintered block / 84 kg CO2 eq. per kg of NdFeB sintered plated magnet with a small allowance for Nickel plating and magnetization.
SOURCE: CoTec Holdings Corp.
View the original press release on ACCESS Newswire
N.Calero--HdM